
Ñо¿Åä¾°ºÍÒªÁì ¼××´ÏÙ°©ÊÇ×î³£¼ûµÄÄÚÉøÍ¸¶ñÐÔÖ×ÁöÖ®Ò»£¬£¬£¬£¬£¬£¬£¬ÆäÖÐ85%-90%±»²¡ÀíÕï¶Ï¹éÀàΪ¼××´ÏÙÈéÍ·×´°©£¨PTC£©¡£¡£¡£¡£¡£¡£¡£¡£ÔÚÖйúPTC»¼ÕßµÄ10Äê×ÜÉúÑÄÂÊ£¨OS£©Áè¼Ý90%¡£¡£¡£¡£¡£¡£¡£¡£Òò´Ë£¬£¬£¬£¬£¬£¬£¬ÁÙ´²Ò½ÉúÔÚÑ¡ÔñÖÎÁƼƻ®Ê±£¬£¬£¬£¬£¬£¬£¬Í¨³£»£»£»£»£»£»áͬʱ˼Á¿ÖÎÁÆÐ§ÂʺÍÖÎÁƺó»¼Õߵĺã¾ÃÉúÑÄÖÊÁ¿¡£¡£¡£¡£¡£¡£¡£¡£ ¼××´ÏÙÇгýÊõ±»Ö¸ÄÏÆÕ±éÍÆ¼öÓÃÓÚPTCÖÎÁÆ£¬£¬£¬£¬£¬£¬£¬Í¬Ê±ÊõºóÍŽá×óÐý¼××´ÏÙËØ£¨Óż×ÀÖ£©ÒÖÖÆÖÎÁÆ£¬£¬£¬£¬£¬£¬£¬ÒÔÌî²¹ÊÖÊõÔì³ÉµÄÏÙÌ幦Чȱʧ£¬£¬£¬£¬£¬£¬£¬ïÔ̸´·¢Î£º¦¡£¡£¡£¡£¡£¡£¡£¡£¹ØÓÚÐм××´ÏÙÇгýÊõ²¢ÊõºóÍŽáÓż×ÀÖÒÖÖÆÖÎÁƵϼÕߣ¬£¬£¬£¬£¬£¬£¬ÆäÊõ×ÓŮлµÄϵͳÐÔת±äÔõÑù£¿£¿£¿£¿£¿£¿£¿±¾Ñо¿Ê¹Ó÷ǰÐÏò´úл×éѧ¼ì²âÊÖÒÕ£¬£¬£¬£¬£¬£¬£¬ÏµÍ³ÐÔ̽ÌÖPTC»¼ÕßÊõºóµÄ´úлÆ×ת±äÌØÕ÷¡£¡£¡£¡£¡£¡£¡£¡£ Ñо¿Ð§¹û
1.ÊÖÊõǰ×ÓŮл²î±ð£ºÊõºóÖ¬´úлÏÔÖøÉϵ÷
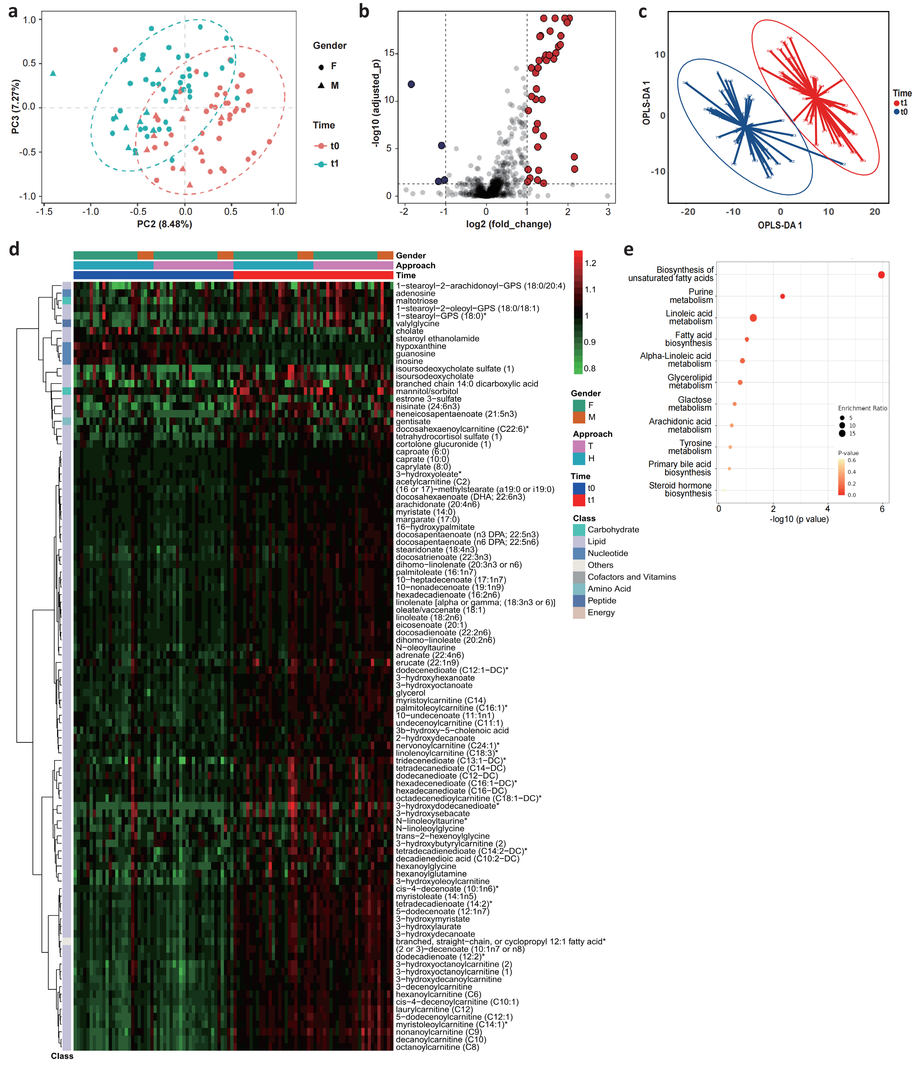
±¾Ñо¿Èë×é¾²¡ÀíÕï¶ÏΪPTC¡¢ÇкÏÊÖÊõÖ¸Õ÷µÄ»¼Õߣ¬£¬£¬£¬£¬£¬£¬ÊÕÂÞ»¼ÕßÊõǰ£¨t0£©ºÍÊõºóÒ»¸öÔ£¨t1£©µÄ¿Õ¸¹ÑªÇ壬£¬£¬£¬£¬£¬£¬Í¨¹ý·Ç°ÐÏò´úл×éѧ¼ì²âºÍÉúÎïÐÅϢѧÆÊÎö£¬£¬£¬£¬£¬£¬£¬·¢Ã÷»¼ÕßÊõ×ÓŮлÎﱬ·¢ÏÔÖøÐÔת±ä£¬£¬£¬£¬£¬£¬£¬ÒÔÖ¬Àà´úлÎïÉϵ÷ΪÖ÷ÒªÌØÕ÷£¬£¬£¬£¬£¬£¬£¬ÓÈÆäÊÇÓë²»±¥ºÍÖ¬·¾ËáÉúÎïºÏ³É¡¢àÑßÊ´úл¡¢ÑÇÓÍËá´úлºÍÖ¬·¾ËáÉúÎïºÏ³Éͨ·Ïà¹ØµÄ´úлÎFig. 1£©¡£¡£¡£¡£¡£¡£¡£¡£
Figure 1. Serum metabolomic profiles of PTC patients significantly changed after thyroidectomy. 
2.ÊÖÊõ·½·¨Óë´úл²î±ð£ºÈ«ÇпÉÄÜÒý·¢±È°ëÇиüÇ¿µÄÖ¬·¾Ëá´úлӦ´ð
±ðµÄ£¬£¬£¬£¬£¬£¬£¬±¾Ñо¿»¹ÌÖÂÛÁ˲î±ðµÄÊÖÊõ·½·¨£¬£¬£¬£¬£¬£¬£¬¼´¼××´ÏÙÈ«ÇгýÊõ£¨È«ÇУ©ºÍµ¥²àÏÙÒ¶ÇгýÊõ£¨°ëÇУ©£¬£¬£¬£¬£¬£¬£¬¶Ô»¼ÕßÊõ×ÓŮлµÄÓ°Ï죨Fig. 2£©¡£¡£¡£¡£¡£¡£¡£¡£Óë°ëÇÐÏà±È£¬£¬£¬£¬£¬£¬£¬È«ÇÐ×éµÄ´ó´ó¶¼´úлÎïת±äÇ÷ÊÆÒ»Ö£¬£¬£¬£¬£¬£¬£¬µ«×ª±ä±¶Êý±£´æ²î±ð¡£¡£¡£¡£¡£¡£¡£¡£ ÒÔ3-ôÇ»ù¶¡ËᣨBHBA£©ÎªÀý£¬£¬£¬£¬£¬£¬£¬BHBAÊÇÉúͪ´úлµÄ×îÖÕ²úÆ·ºÍÖ¬·¾ËáÑõ»¯µÄ±ê¼ÇÎ£¬£¬£¬£¬£¬£¬ÔÚÈ«Çл¼ÕßµÄÊõºó±¶Êýת±äÏÔÖø¸ßÓÚ°ëÇл¼Õß¡£¡£¡£¡£¡£¡£¡£¡£ ÕâÅú×¢£¬£¬£¬£¬£¬£¬£¬»¼Õß½ÓÊܼ××´ÏÙÈ«ÇгýÊõ£¬£¬£¬£¬£¬£¬£¬¿ÉÄÜÒý·¢¸üÇ¿µÄÖ¬·¾Ëá´úлӦ´ð¡£¡£¡£¡£¡£¡£¡£¡£ Figure 2. Differential fold-change profiles of T and H group between t0 and t1. 
Ñо¿Ð¡½á ¸ÃÑо¿ÏÔʾ£¬£¬£¬£¬£¬£¬£¬PTC»¼ÕßÐм××´ÏÙÇгýÊõºóµÄϵͳÐÔ´úлÆ×ת±ä£¬£¬£¬£¬£¬£¬£¬ÒÔÊõºóÖ¬ÖÊ´úлÏÔÖøÉϵ÷ΪÖ÷ÒªÌØÕ÷£¬£¬£¬£¬£¬£¬£¬°üÀ¨Ö¬·¾ËáÉúÎïºÏ³É¡¢àÑßÊ´úлºÍÑÇÓÍËá´úлͨ·Ïà¹Ø´úлÎïµÄÏÔÖø¸»¼¯¡£¡£¡£¡£¡£¡£¡£¡£ ±ðµÄ£¬£¬£¬£¬£¬£¬£¬Ñо¿Ð§¹û»¹Õ¹ÏÖÁ˼××´ÏÙÈ«ÇгýÊõºÍµ¥²àÏÙÒ¶ÇгýÊõ¶ÔPTC»¼Õß´úлÆ×Óвî±ð»¯Ó°Ï죬£¬£¬£¬£¬£¬£¬ÕâΪδÀ´ÁÙ´²Ò½ÉúÆÀ¹ÀºÍÑ¡ÔñÊÖÊõ·½·¨ÌṩÁËÓмÛÖµµÄ²Î¿¼¡£¡£¡£¡£¡£¡£¡£¡£